BT: Automation



DATE

Nov/Dec 2022

ROLE

UX/UI designer

TOOLKIT

Figma/Mural

All BT business broadband orders are currently manually processed by an agent. The business wants to increase digital channel share and automate the majority of purchase journeys.

image of website

The challenge

My team was asked to assist a team of engineers with a platform migration and to work with them towards enabling automation, to pave the way for digital channel share.

Platform migration

To enable platform migration, it was crucial to understand the whole customer journey in the front and back end. This uncovered complexities for migration as well as automation. Based on that research, I created to system maps that showcased two approaches the devs could take.

image of website

Once an approach was picked, I started supporting the dev team by finding and clarifying existing designs, aligning them to the new BT design system and conducting tests in the dev environment to make sure everything was working as intended.

Reframing the business ask

The business ask to grow automation did not consider the user. Research made quite clear this is problematic as it known many users pick the wrong product, miss opportunities and drop out early in the journey due to confusion, so we reframed the business outcome:

“Provide users with information and tools to confidently select the broadband that best suits their business needs, without intervention.”

With this is mind, we conducted a literature audit and identified 19 unresolved pain point in recent research conducted by BT relating to the existing purchase journey. We also rated the existing user experience against the Good Service Scale and uncovered 33 additional pain points

image of website

We split the 55 paint points into three categories: facts backed up by research, assumptions validated via expert opinion and assumptions that require more research.

Next, we converted the pain points into opportunities, using 'how might we' statements and did a cardsort exercise to find underlying themes and trends.

image of website

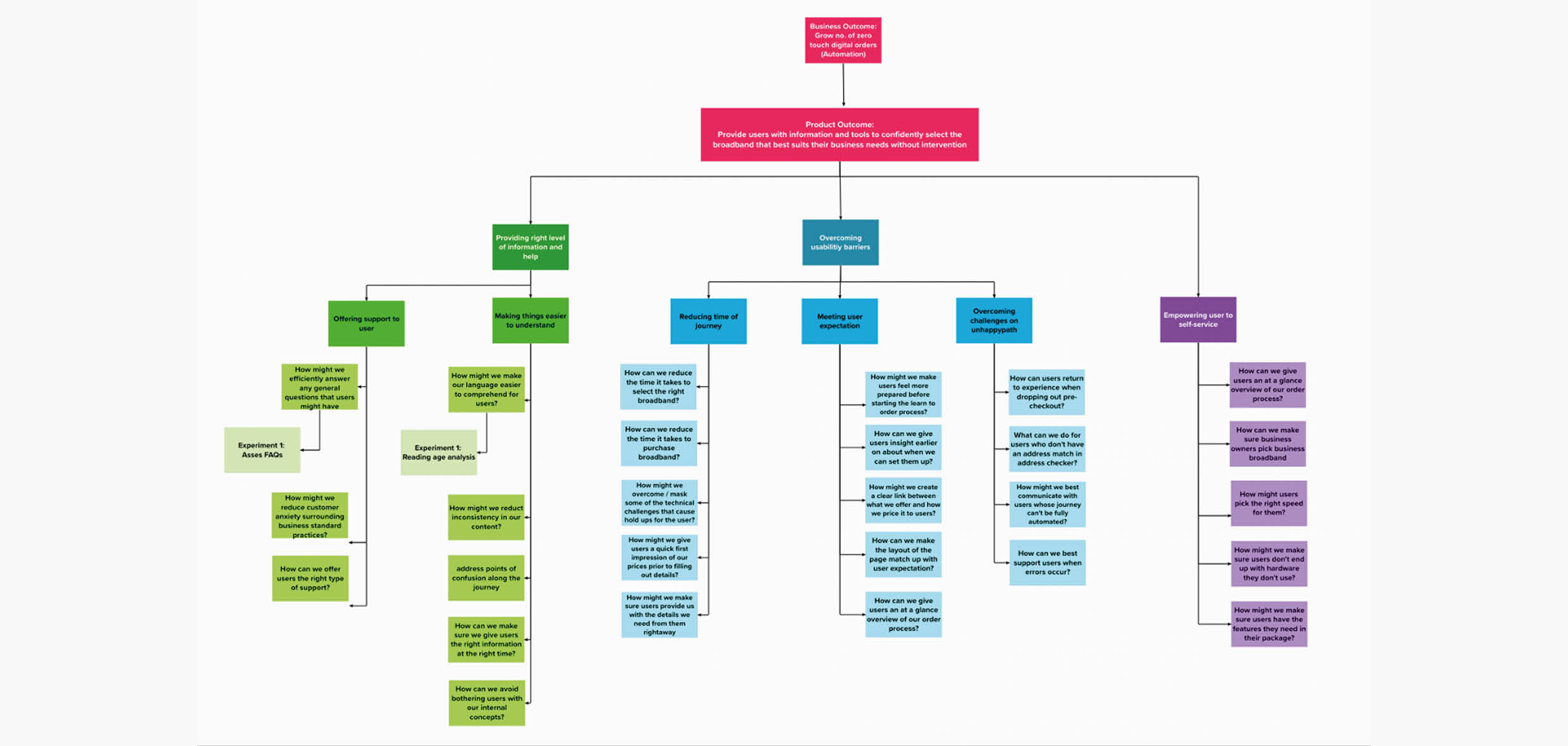
We used this breakdown to create an opportunities solutions tree, a term coined by Theresa Torres. It is a visual aid that organises opportunities, solutions and experiments to clearly demonstrate how they contribute to the product/business outcome.

image of website

Next steps

Guided by the opportunities solutions tree, we set out to tackle our first quick fixes. In addition to that, we started working on longer term improvements that would make automation easier to accomplish.




Interested in working together? Reach out or download my resume: